400-0571-731
社区团购资讯
社区团购问答
社区团购专题
  • 热门文章
  • [小程序商店]

    玩机公社

    2022-11-17

    市场价:

    价格:

  • [小程序商店]

    网上共青团·智慧团建

    2020-03-06

    市场价:

    价格:

  • [小程序商店]

    随机摇号器

    2019-10-29

    市场价:

    价格:

  • [小程序商店]

    腾讯民汉翻译

    2019-12-31

    市场价:

    价格:

    
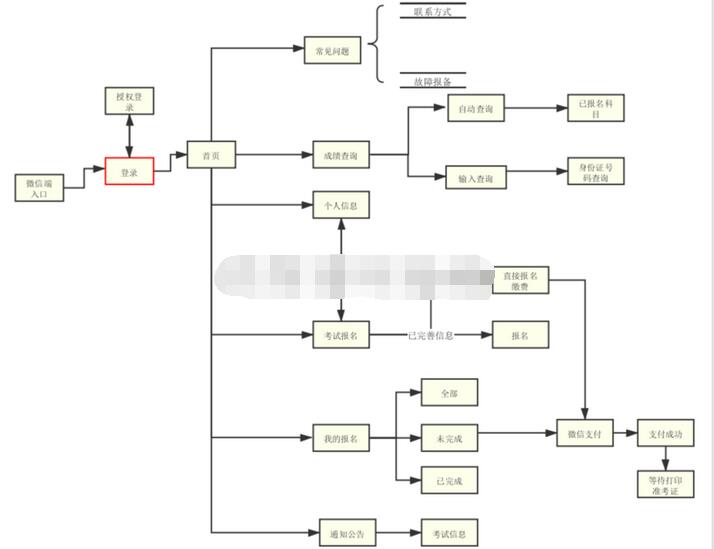
报名缴费
来源: | 作者:webgotoo | 发布时间 :2161天前 | 3178 次浏览: | 🔊 点击朗读正文 ❚❚ | 分享到:
报名缴费:网博科技(电话:400-0571-731)15年老牌网络公司,是国内知名信息化建设提供商,专业提供小程序开发、网站建设、微分销系统、商城系统、APP开发等电子商务行业解决方案。
申明:本网站部分文章和图片来源网络编辑,如有侵权及时沟通删除。网博资源网站原创文章,转载请注明来源。
更多有关微信小程序开发、网站建设、APP开发、系统开发等相关问题,详询客服微信号:webgotoo



想要开发类似小程序,向你推荐网博资源,为什么推荐网博资源呢?因为网博有着丰富的开发经验、资深的开发团队、丰富的开发案例,15年开发经验,拿起电话快来联系网博客服吧。

社区团购小程序
点击订购
  • 头条热搜
  • 关注我们

微信号:webgotoo

电话:15381156525